通知公告

NEWS

首页  >  通知公告 - 全体华商理工学生:中职教育资助政策告知书请查收
全体华商理工学生:中职教育资助政策告知书请查收

同学(家长):

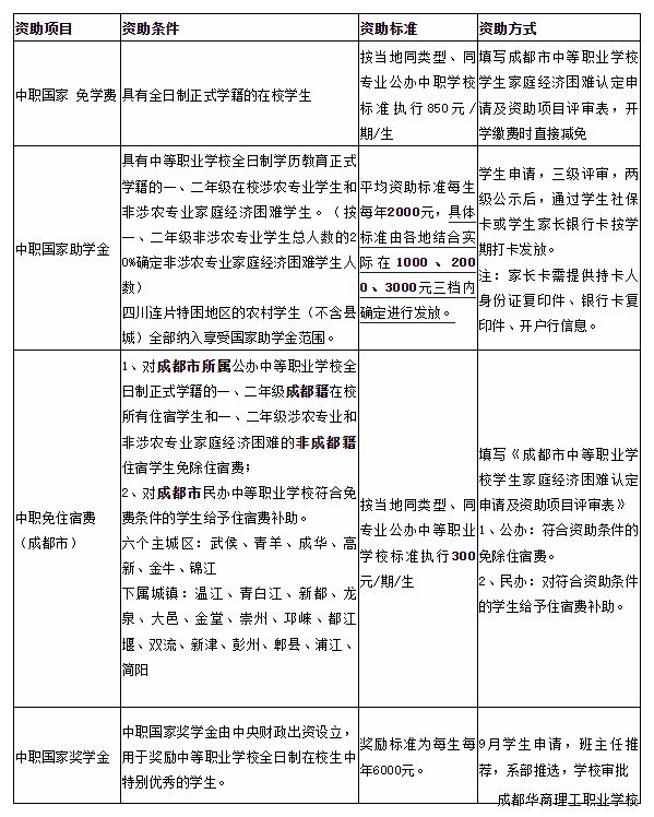
您好,为了更好地开展中职学生资助工作,现将我校各项资助政策告知如下:

基本条件:热爱祖国,拥护中国共产党的领导;遵守宪法和法律,遵守学校规章制度;诚实守信,道德品质优良;生活简朴;勤奋学习,积极上进(因退学、转学、休学、参军等原因离校或连续两月无故不参加中职考勤的学生不享受资助)。

企业微信截图_20240109151634.png

若符合以上资助条件,请按政策要求向学校提出申请,并提供相关证明材料复印件(低保证、建档立卡证、残疾证、县级部门贫困证明等),通过学校三级评审、两级公示无异议后上报区(市)县资助管理中心审核,备案后即可享受相关资助政策。



2023-09-17 15:16:05
0.115595s